摘要
[2025/5/25 - 2025/6/29] 記錄一個月來的大小事
回顧
不知不覺,這期週報拖了一個月了,無意中打開我的博客網站,發現上次發帖距今已一個月了,趕忙新建文檔寫下這一個月來的感想。
這個月的經歷還是頗為豐富,有很多東西可以分享。我頭等大事應該是我的 Grad Trip 了,去馬來西亞玩了8天,之後就是看完了《金榜題名之後 · 大學生出路分化之謎》這本書,最後就是看完了一篇曾經作為受訪者參與過的英文學術論文。不過Grad Trip 的內容太長了,稍後再寫吧。
閱讀分享
首讀英文論文
在看《金榜題名之後》這本書時,突然想起我兩年前參與過的一次學術論文實驗,就嘗試去搜一下,結果還真找到了(論文:The impact of digital storytelling on grade 10 students’ digital literacy in Hong Kong: A case study | Proceedings of the 2023 7th International Conference on Education and E-Learning)。
這篇論文不長,而且作者遣詞用句也不算很複雜,加上自己也算是有了一番貢獻,很好奇論文的結論,所以這算是我第一次看完一篇英文論文。上一次在 CityU 的 STEM Challenge 中,我們的 Mentor 老師推薦了幾篇論文,說實話我不太看得下去,太多專業名詞,而這篇由於是教育學的論文,所以更加「貼地」,專業名詞雖然有,但是不影響作為門外漢的我去閱讀。
至於結論,作為門外漢,我感覺看不出什麼門道。不過我也算是管中窺豹,了解了一場社科實驗的流程和細節吧,例如說如何得出一個持平的結論,以及了解了如何處理個人訪談和編碼的具體應用。另外《金榜題名之後》也是一片經典的學術論文,所以這我看完這兩篇後著實是對社科研究有了更多的了解,包括如何控制變量和作者選取采訪人選的一些小心思。
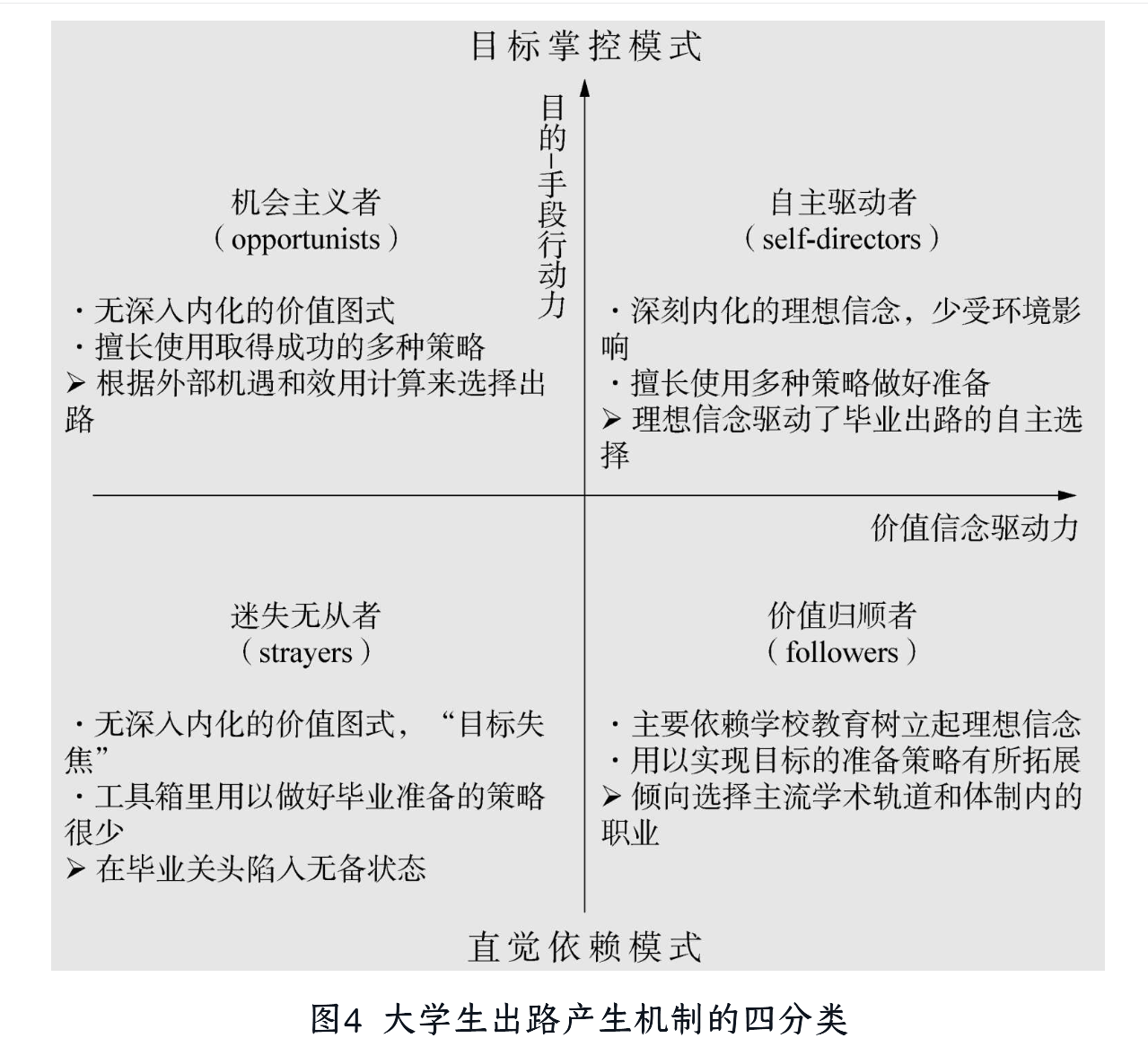
《金榜題名之後 · 大學生出路分化之謎》
這本是因為微信讀書有一個借閱7天的安排,讓我瘋狂趕 deadline 去看完這本書,否則我應該沒有這麼大的動力去看。我考完 DSE 那天去借了兩本,到現在都沒看完。這個功能也可以一窺微信讀書團隊的一些小心思,通過這樣的安排,其實可以使在知識平權和商業化的天平上取得平衡,同時也可以逼迫用戶去主動看書,確實是一個不錯的功能。

這張圖片可以算作是這本書的一個總結了,在大學最重要就是有目標(目標掌控模式),且要想這個目標衝刺,比如你想考研就要衝 GPA,如果你要打工就要攢實習經歷、豐富簡歷,最忌諱的就是漫無目標(迷失無從者),不參加活動,還聽信別人說大學成績不重要的謠言,結果到了畢業季兩頭不到岸,考研不行,去社會求職也不得 HR 的青睞。